If you are looking to purchase Microtrenching products please click here

POE-FUSE-APC Schematic

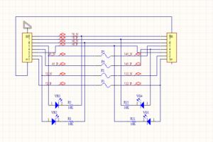
Rack Mount POE Fuse for CAT 5/6 Schematic

Rack Mount POE Fuse for CAT 5/6 Schematic